
Dr. Alexandre Magno de Sousa Maximiano (maximiano@tecnohidro.com.br) e Dra. Marcela Corsini (marcela_corsini@grupoepa.com.br)
1. TECNOHIDRO Engenharia & Geologia Ambiental. 2. EPA – Engenharia de Proteção Ambiental Ltda.
Resumo
Eventos de contaminação ambiental de escala regional provocados por desastres associados a atividades antrópicas podem causar impactos significativos de longo prazo ao equilíbrio ecológico e à saúde humana. Esses impactos variam em magnitude, espacialidade e temporalidade, em função dos tipos de contaminantes associados à Fonte Primária de Contaminação (FPC), dos tipos de receptores ecológicos e humanos expostos à contaminação, da natureza do desastre, bem como de características específicas das populações humanas e ecossistemas afetados. O presente artigo tem por objetivo apresentar uma abordagem integrada para o gerenciamento de áreas contaminadas (GACINTEGRADO) por eventos de contaminação ambiental de escala regional provocados por desastres associados a atividades antrópicas, conduzindo a medidas igualmente integradas intentando a mitigação do risco à saúde humana e ao meio ambiente.
Palavras-chave: Contaminação, Desastre Regional, Gerenciamento de Áreas Contaminadas, Avaliação de Risco à Saúde Humana, Saúde Pública, Avaliação de Risco Ecológico, Evento de Contaminação Regional.
Abstract
Environmental contamination events at a regional scale, triggered by disasters associated with anthropogenic activities, can generate significant long-term impacts on ecological balance and human health. These impacts vary in magnitude, spatial distribution, and temporal persistence as a function of the types of contaminants linked to the Primary Contamination Source (PCS), the ecological and human receptors exposed, the nature of the disaster, and the specific characteristics of the affected populations and ecosystems. This article has the objective of present an integrated approach for contaminated site management (CSMINTEGRATED) applied to regional-scale environmental contamination events caused by disasters associated with anthropogenic activities, leading to equally integrated measures designed to mitigate risks to human health and the environment.
Keywords: Contamination, Regional Disaster, Contaminated Site Management, Human Health Risk Assessment, Public Health, Ecological Risk Assessment, Regional-Scale Contamination Event.
1. Introdução
Eventos de contaminação ambiental de escala regional provocados por desastres associados a atividades antrópicas podem causar impactos significativos de longo prazo ao equilíbrio ecológico e à saúde humana. Esses impactos variam em magnitude, espacialidade e temporalidade, em função dos tipos de contaminantes associados à Fonte Primária de Contaminação (FPC), dos tipos de receptores ecológicos e humanos expostos à contaminação, da natureza do desastre, bem como de características específicas das populações humanas e ecossistemas afetados.
Efeitos adversos à saúde, como problemas respiratórios, dermatológicos, digestivos, ocorrência de doenças infecciosas e doenças mentais, bem como a incidência, em alguns casos, de efeitos carcinogênicos, podem estar associados à exposição a contaminantes como metais, solventes e derivados de petróleo, liberados por esses eventos. De igual complexidade e importância são os efeitos ecológicos negativos que podem incidir em organismos, populações, comunidades, habitats ou ecossistemas igualmente impactados. Também devem ser considerados impactos adicionais associados à segurança do alimento, impactos socioeconômicos e efeitos de longo prazo que podem não se manifestar imediatamente, como doenças crônicas que podem se desenvolver anos após a exposição aos contaminantes oriundos de desastres de escala regional.
Como exemplo desses desastres podem ser citados o rompimento em 2019 das barragens da Mina Córrego do Feijão em Brumadinho, no Brasil, resultando em impactos ambientais com 320 quilômetros de extensão (KOBAYASHI et al., 2023); da barragem de rejeitos em mina de carvão localizada em Kalimantanna, Indonésia, em 2018, resultando na inundação regional por detritos (ZULFA; WALKER; YORE, 2024); o rompimento de barragem de rejeitos na Gold King Minenos, EUA, em 2015, que resultou na liberação de água contaminada para o meio ambiente (HORNE et al., 2023); o rompimento de barragem de rejeitos de minério de ferro em Mariana, no Brasil, em 2015, causando devastação ao longo de 670 quilômetros da bacia hidrográfica do Rio Doce (BHRD) até a foz desse rio; rompimento da barragem da Mina Mount Polley, no Canadá, em 2014, liberando uma grande quantidade de rejeitos de minério (BYRNE et al., 2018); e o rompimento da barragem de rejeitos da Mina de Los Frailesem Aznalcóllar, na Espanha, no ano de 1998, liberando grandes volumes de material tóxico (PANIAGUA-LÓPEZ et al., 2021).
Não só os rompimentos de barragens podem gerar eventos de impactos ambientais de escala regional. Um exemplo é o desastre de Minamata, cidade costeira na província de Kumamoto, Japão. Os impactos começaram a ser identificados em 1956, associados à contaminação causada pelo descarte inadequado de resíduos industriais da produção de acetaldeído contendo mercúrio, os quais foram liberados no mar e se acumularam em peixes e moluscos, parte da dieta das comunidades locais (EKINO et al., 2007; ETO, 2000; LEE; CHON; KIM, 2010; TSUDA et al., 2009). Somados ao desastre de Minamata, podem ser citadas a contaminação por DDT nos anos de 1960 que foi amplamente utilizado nos Estados Unidos como pesticida, o que levou à contaminação ambiental e à bioacumulação em cadeias alimentares de ecossistemas em todo os país (CARSON, 1962); o desastre de Love Canal, em Nova York, na década de 1970, contaminado por resíduos químicos industriais inadequadamente enterrados, o que levou à ocorrência de altas taxas de câncer em seres humanos, malformações congênitas e outros problemas de saúde (CORTÊS; SILVA; RODRIGUES, 2011; GENSBURG et al., 2009; KIELB et al., 2010; PRITCHARD; GOLDFARB, 2000); o desastre de Hinkley, na Califórnia, que teve o solo e água contaminados por cromo hexavalente nos anos de 1980 (BANKS, 2003); o desastre de Bhopal, na Índia, em 1984, associado a um vazamento do gás metil isocianato e outros produtos químicos tóxicos, resultando na morte de milhares de pessoas e deixando outras centenas de milhares com problemas de saúde a longo prazo (BROWNING, 1993); os desastres nas usinas nucleares de Chernobyl, na Ucrânia, em 1986, e Fukushima, no Japão, em 2011; e por último, mas não menos importante, a contaminação da água destinada para consumo humano por chumbo em Flint, nos EUA, em 2014, que afetou a saúde dos residentes locais, especialmente crianças (RUCKART et al., 2019).
Todos os eventos acima são desastres antrópicos que envolvem a contaminação ambiental em escala regional, os quais devem ser tratados com estratégias de gerenciamento específicas que integrem aspectos de meio ambiente e saúde pública, e que abordem temas técnicos e metodológicos únicos, voltados para o entendimento detalhado da dinâmica e dos riscos associados à contaminação ambiental, aos impactos à saúde do ser humano exposto a essa contaminação e as modificações causadas aos ecossistemas impactados.
2. Objetivos
O presente artigo tem por objetivo apresentar uma abordagem integrada para o gerenciamento de áreas contaminadas (GACINTEGRADO) em eventos de contaminação ambiental de escala regional provocados por desastres associados a atividades antrópicas
3. Aspectos relevantes para o gerenciamento ambiental integrado
Uma vez ocorrido o evento de contaminação ambiental em escala regional, ações governamentais, corporativas por parte dos responsáveis legais, da sociedade civil organizada e de organizações não governamentais, são invariavelmente realizadas para o diagnóstico, entendimento dos riscos e mitigação dos impactos ambientais causados. Medidas de acompanhamento das populações expostas, identificação de povos e comunidades tradicionais (PCT) atingidas, identificação de receptores humanos e ecossistemas sensíveis, bem como avaliação de desdobramentos socioeconômicos são medidas igualmente executadas pelos stakeholders[1] envolvidos no gerenciamento dos desdobramentos relacionados ao evento de contaminação ambiental em escala regional (GUIMARÃES et al., 2022).
No caso de Brumadinho-MG, o governo de Minas Gerais e a VALE, empresa responsável legal pelo rompimento das barragens da Mina Córrego do Feijão, iniciaram vários programas de diagnóstico e recuperação ambiental que incluem, entre outros objetivos, a recuperação ambiental da Bacia Hidrográfica do Ribeirão Ferro-Carvão (BHRFC) e o monitoramento da qualidade da água no rio Paraopeba. Um programa de pagamento de indenizações foi instituído e ações de financiamento de projetos de desenvolvimento sustentável nas comunidades não tradicionais e tradicionais impactadas foram instalados (MILANEZ; ALI; OLIVEIRA, 2021). O caso de Brumadinho levou à revisão das normas de segurança para barragens no Brasil, incluindo a proibição de barragens classificadas como “a montante”. Ações similares às tomadas no caso de Brumadinho, foram realizadas no caso do rompimento da barragem da Samarco, em Mariana-MG, que envolveram o governo federal, os governos dos Estados de Minas Gerais e Espírito Santo, bem como a VALE, SAMARCO e BHP Billiton, empresas responsáveis legais pelo rompimento (ASSIS; CORDEIRO; SCHIAVON, 2023).
O governo espanhol e a empresa responsável pela Mina de Los Frailes, no caso de Aznalcóllar, implementaram plano de recuperação para restaurar o Rio Guadiamar e reabilitar as áreas impactadas pelo rompimento. Esse rompimento levou à revisão das políticas de gestão de resíduos na indústria de mineração na Europa, com um foco em práticas mais seguras (BAOS et al., 2024).
No caso da Mina Gold King nos EUA, a USEPA (Agência de Proteção Ambiental dos Estados Unidos) implementou um plano de recuperação para restaurar a qualidade da água e remediar os sedimentos do Rio Animas, bem como para estabelecer o monitoramento continuado da qualidade da água e da biota aquática da bacia hidrográfica impactada (HORNE et al., 2023). Na Indonésia, o caso do desastre ocorrido em Kalimantan, o governo local e as empresas mineradoras, empresas responsáveis legais pelo rompimento, iniciaram programas de recuperação para restaurar a região e os ecossistemas diretamente impactados. Nesse caso, foram desenvolvidas campanhas de conscientização para as comunidades locais sobre práticas de mineração sustentável e gestão de resíduos (ZULFA; WALKER; YORE, 2024). No caso de Mount Polley, no Canadá, ações similares às adotadas para os casos descritos acima também foram implementadas, o que levou à revisão das regulamentações de segurança de barragens na indústria de mineração canadense, com a introdução de novas normas de gerenciamento de resíduos (BYRNE et al., 2018).
Em que pese a importância das ações descritas acima, a falta de inter-relação no início de suas execuções, pode ter resultado na falta de integração entre os diferentes resultados gerados, o que pode levar à falta de sinergia de objetivos que promovam o acompanhamento adequado da saúde das populações expostas, a proteção e o monitoramento dos ecossistemas, resultados de eficiência de medidas de recuperação e remediação ambiental, especificidades socioeconômicas, socioambientais, de segurança dos alimentos e, objetivamente, características específicas de povos e comunidades tradicionais ou populações sensíveis potencialmente expostas aos impactos causados pelos desastres de extensão regional supramencionados.
Ações que considerem aspectos de natureza ambiental e de saúde pública, considerando características específicas das comunidades não tradicionais e tradicionais impactadas, só devem existir a partir do desenvolvimento de planos de gerenciamento integrado de áreas contaminadas, considerando como eixo principal a avaliação de risco à saúde humana e para o meio ambiente (ARSH-MA)(ABNT, 2013; USEPA, 1989) e saúde pública (ARSH-SP)(ATSDR, 2005; MINISTÉRIO DA SAÚDE, 2010), bem como a avaliação de risco ecológico (ARE)(CETESB, 2022; ECCC, 2012; USEPA, 1997), com base em diagnósticos ambientais de detalhes e medidas de intervenção, que deverão ser executadas de forma igualmente integradas visando mitigar os impactos causados por esses desastres.
4. Estratégia para o gerenciamento integrado
A estratégia de gerenciamento integrado de áreas contaminadas aplicada a eventos de contaminação ambiental em escala regional deve considerar o entendimento dos riscos à saúde humana, considerando aspectos de meio ambiente e saúde pública, dos riscos aos ecossistemas impactados, considerando as especificidades de cada tipo de receptor (humano ou ecológico) eventualmente exposto à contaminação regional. De igual importância para o dimensionamento de uma estratégia integrada, é a consideração de especificidade que podem magnificar ou mitigar a exposição, como a ocorrência de povos e comunidades tradicionais (MAXIMIANO; CORSINI, 2025b, 2025a).
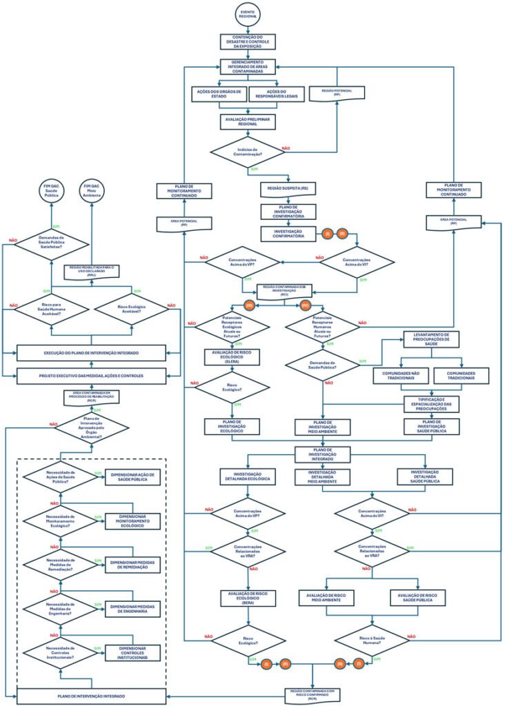
A Figura 1 apresenta o fluxograma de decisão proposto para definir a estratégia do gerenciamento integrado de áreas contaminadas (GACINTEGRADO) em eventos de contaminação ambiental de escala regional provocados por desastres associados a atividades antrópicas. É importante que todas as ações ambientais realizadas e desdobramentos relacionados à ocorrência do desastre ambiental regional sejam integradas, sendo assim, o processo de decisão apresentado na Figura 1 deve ser iniciado logo após as ações emergenciais de contenção do desastre e controle da exposição humana e dos ecossistemas envolvidos.
O fluxograma da Figura 1 procura integrar as etapas clássicas do Gerenciamento de Áreas Contaminadas (CETESB, 2017; CONAMA, 2009, p. 420; COPAM, 2010) com etapas fundamentais e específicas para o êxito do projetos de recuperação ambiental e acompanhamento da saúde humana que envolvam desastres regionais. As etapas clássicas do diagnóstico ambiental (Avaliação Preliminar, Investigação Confirmatória, Investigação Detalhada e Avaliação de Risco) e da recuperação ambiental (Plano de Intervenção, Remediação e Monitoramento), devem manter o fundamento conceitual desenvolvido para contaminações locais, entretanto as fontes de dados e informações, bem como os resultados obtidos devem espelhar uma abordagem regional do problema.
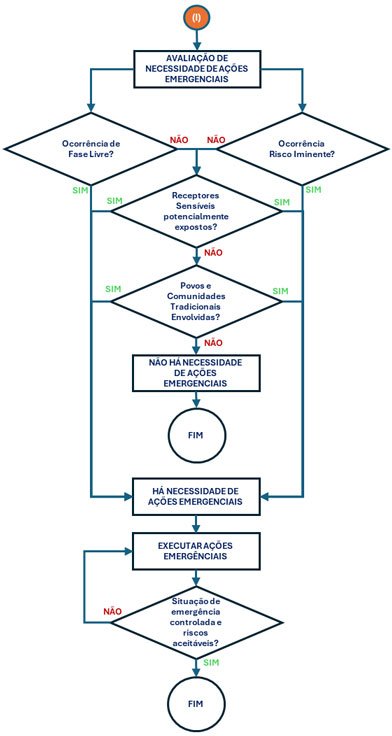
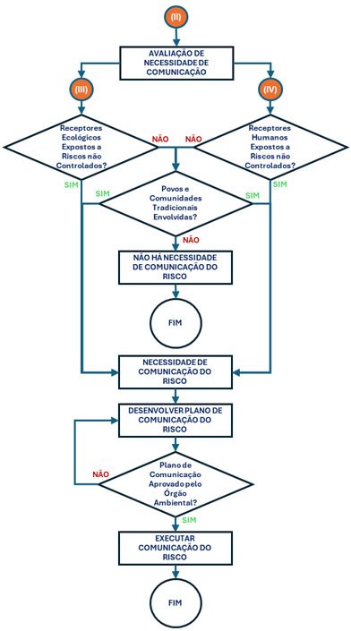
Sendo assim, a Avaliação Preliminar deverá ser conduzida com base em dados regionais visando estabelecer o entendimento inicial ao longo de toda a extensão impactada. Nesse momento, ações devem ser executadas pelos governos municipais, estaduais e federais, em conjunto com os responsáveis legais pelo desastre, no sentido de viabilizar o levantamento de dados quanto aos impactos aos ecossistemas afetados, o mapeamento das populações expostas, incluindo a identificação de povos e comunidades tradicionais, avaliação do perfil de saúde e socioeconômico dessas populações, a extensão e dinâmica dos impactos e identificação dos compartimentos ambientais potencialmente impactados (meio físico e meio biótico), bem como a identificação dos locais de ocorrência de potenciais receptores sensíveis como hospitais, creches, escolas, asilos, entre outros. Ao final dessa etapa todas as informações deverão conduzir à elaboração de um Modelo Conceitual Preliminar (MCP) que possa ser a base de um Plano de Investigação Confirmatória (PIC) que possa identificar a potencial contaminação nos diferentes compartimentos ambientais possivelmente contaminados, considerando todas as variações específicas das comunidades expostas e possível comportamento do contaminante no meio ambiente. Caso já existam dados de monitoramento ambiental da região impactada, posteriores ao desastre, é possível que o MCP seja desenvolvido com base nesses dados e o PIC deverá ser dimensionado para suprir eventuais lacunas de informações, ou até mesmo, caso os dados sejam suficientes estatisticamente e representativos espacialmente, esse poderá ser suprimido e a Investigação Confirmatória desenvolvida com base nos dados iniciais disponíveis. Para melhor aderência do MCP e do PIC aos objetivos iniciais definidos para o GACINTEGRADO, na primeira etapa, deve-se avaliar a necessidade de segmentação da região impactada em Áreas-alvo para investigação. Os resultados obtidos pela execução do PIC deverão indicar áreas com contaminação confirmada ou não confirmada, dentro da Área-alvo estudada ou em toda a extensão dos impactos causados pelo desastre (MAXIMIANO; CORSINI, 2025b, 2025a). A etapa de Investigação Confirmatória, também deverá conduzir a análise da necessidade de ações emergenciais e comunicação do risco. Essas ações deverão ser tomadas, caso necessário, quando for identificado na etapa em questão, risco à saúde humana ou ecológico. Essas não serão ações de contenção do desastre, mas sim, ações adicionais de controle da exposição humana e do meio ambiente.
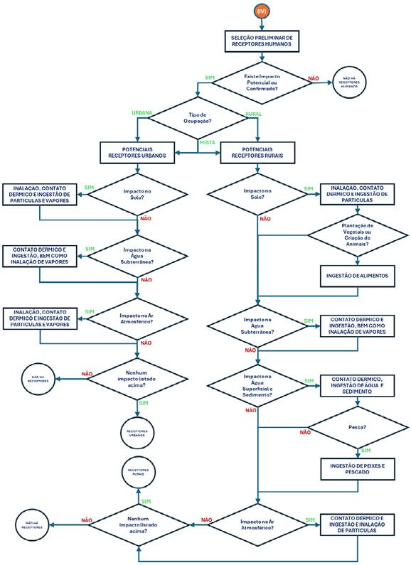
Ao final da investigação confirmatória deve ser avaliada a ocorrência de receptores humanos e ecológicos, o que conduzirá o desenvolvimento de Planos de Investigação Detalhada (PID) para cada área de avaliação de risco (saúde humana e ecológico), especificamente. Para tanto, deverão ser utilizados os fluxogramas da Figura 2, Figura 3, Figura 4 e Figura 5. Caso sejam identificados receptores humanos, o que determinará a necessidade da realização da Avaliação de Risco à Saúde Humana no âmbito ambiental, será importante avaliar se existe demandas de saúde pública vindas das comunidades atingidas ou dos órgãos de saúde do Estado. Nesse caso, a Avaliação de Risco à Saúde Humana no âmbito da saúde pública também deverá ser desenvolvida.
Ao final da Investigação Confirmatória, caso seja identificada a contaminação acima dos Padrões Legais Aplicáveis (PLA) em algum dos compartimentos ambientais avaliados, com base nos resultados do processo decisório descrito acima, deverão ser desenvolvidos, individualmente, os Planos de Investigação Detalhada (PID) para gerar a base de dados primários para as três linhas de avaliação de risco (ARE, ARSH-MA, ARSH-SP), e, posteriormente, integrados para que os resultados obtidos componham uma única base de dados a ser utilizada no GACINTEGRADO.
O resultado da execução do PID integrado conduzirá à elaboração de um Plano de Intervenção que integrará medidas de reabilitação e monitoramento do meio biótico impactado (ARE), remediação e monitoramento do meio físico impactado (ARSH-MA) e, acompanhamento clinico de saúde e estudos epidemiológicos (ARSH-SP), que quando executadas em sinergia técnica e temporal, conduzirão à mitigação dos riscos e reduzirão os impactos ambientais a níveis aceitáveis, bem como estabelecerá um processo continuado de monitoramento da saúde das populações, tradicionais ou não tradicionais, com objetivo de observar as reduções de efeitos adversos nos receptores humanos em função do ganho continuado de qualidade ambiental.
Figura 1: Fluxograma do Gerenciamento Integrado de Áreas Contaminadas
![]() |
Figura 2: Fluxograma para identificação de necessidade de ações de emergência
![]() |
Figura 3: Fluxograma para identificação de necessidade de comunicação do risco
![]() |
Figura 4: Fluxograma para identificação de receptores para risco ecológico
![]() |
Figura 5: Fluxograma para identificação de receptores para risco à saúde humana
![]() |
5. Conclusões
A presente proposta configura uma abordagem metodológica de GAC específica, voltada para eventos regionais de contaminação ambiental. O modelo decisório integrado ora proposto adapta a lógica clássica do Gerenciamento de Áreas Contaminadas para a escala regional, entendendo que desastres antrópicos de grande extensão territorial geram múltiplos cenários de exposição, impactos toxicológicos e ecotoxicológicos complexos, desdobramentos ambientais e para saúde pública que não podem ser diagnosticados nem geridos de forma fragmentada ou compartimentalizada.
A proposta estabelece, para uma reflexão inicial, a convergência temporal e técnica entre três linhas de avaliação de risco: avaliação de risco ecológico (ARE), avaliação de risco à saúde humana no âmbito ambiental (ARSH-MA) e avaliação de risco à saúde humana no âmbito da saúde pública (ARSH-SP), integrando-as desde o momento imediatamente posterior às ações emergenciais de controle do desastre. Essa integração precoce evita retrabalhos, conflitos de priorização e lacunas de interpretação, ao mesmo tempo em que permite que os diagnósticos regionais alimentem uma única base de dados primários estruturada para subsidiar decisões de intervenção, remediação, reabilitação ecológica e acompanhamento epidemiológico e clínico das populações expostas.
A proposta também procura estabelecer uma lógica decisória com variáveis de sensibilidade territorial e vulnerabilidade populacional, incluindo a identificação de Povos e Comunidades Tradicionais (PCTs), receptores humanos sensíveis associados a hospitais, creches e asilos, e receptores ecológicos críticos, algo que amplia o rigor de proteção social e ecológica e alinha o modelo às diretrizes internacionais mais modernas de avaliação de risco, sem perder aderência aos marcos regulatórios brasileiros aplicáveis.
Finalmente, é introduzido o conceito de sinergia de resposta integrada, em que a redução do risco à saúde humana é monitorada como função direta do ganho de qualidade ambiental, permitindo rastrear a eficácia das medidas de intervenção ao longo do tempo, algo essencial para metodologias de MRV (Monitoring, Reporting and Verification) aplicadas a desastres regionais.
Nesse contexto é criada a governança dinâmica de gestão do risco regional, redefinindo o momento em que a integração da avaliação de risco deve ocorrer, na escala em que é aplicada, nos tipos de receptores que incorpora e na forma unificada como produz e utiliza dados primários para decisões integradas.
6. Referências
ABNT. NBR 16.209:2013 – Avaliação de risco à saúde humana para fins de gerenciamento de áreas contaminadasAssociação Brasileira de Normas Técnicas, 2013.
ASSIS, T. P.; CORDEIRO, F. F.; SCHIAVON, L. C. How stock market reacts to environmental disasters and judicial decisions: A case study of Mariana’s dam collapse in Brazil. International Review of Law and Economics, v. 73, p. 106105, 2023.
ATSDR. Public Health Assessment Guidance ManualAgency for Toxic Substances and Disease Registry, jan. 2005.
BANKS, S. THE “ERIN BROCKOViCH EFFECT”: How MEDIA SHAPES Toxics POLICY. Environs, v. Vol. 26:2, n. 1, p. 119–251, 2003.
BAOS, R.; TANFERNA, A.; BLAS, J.; JIMÉNEZ, B.; GONZÁLEZ, M. J.; HIRALDO, F.; SERGIO, F. Metal and arsenic contamination of a terrestrial top-predator, the black kite (Milvus migrans), after the Aznalcóllar mine spill (southwestern Spain): Temporal trends and fitness consequences. Science of The Total Environment, v. 956, p. 177291, 2024.
BROWNING, J. B. Union Carbide: Disaster at Bhopal.Union Carbide, 1993.
BYRNE, P.; HUDSON-EDWARDS, K. A.; BIRD, G.; MACKLIN, M. G.; BREWER, P. A.; WILLIAMS, R. D.; JAMIESON, H. E. Water quality impacts and river system recovery following the 2014 Mount Polley mine tailings dam spill, British Columbia, Canada. Applied Geochemistry, v. 91, p. 64–74, 2018.
CARSON, R. Silent Spring. Estados Unidos: FAWCETT PUBLICATIONS, INC., 1962. v. 1154 p.
CETESB. Decisão de Diretoria DD no 038/2017/C.Companhia Ambiental do Estado de São Paulo, 2017.
CETESB. NORMA TÉCNICA – Avaliação de Risco Ecológico (ARE) – Áreas Contaminadas.Companhia de Tecnologia de Saneamento Ambiental, 2022.
CONAMA. “Resolução No 420″Brasil, 28 dez. 2009. Disponível em: <https://cetesb.sp.gov.br/wp-content/uploads/sites/17/2017/02/resolucao-conama-420-2009-gerenciamento-de-acs.pdf>. Acesso em: 5 jul. 2024.
COPAM. Deliberação Normativa Conjunta COPAM/CERH no 02, de 08 de setembro de 2010. Disponível em: <http://www.siam.mg.gov.br/sla/download.pdf?idNorma=14670>. Acesso em: 26 ago. 2024.
CORTÊS, L. N.; SILVA, F. Q.; RODRIGUES, A. P. Assessment of contaminated areas in river basins using geospatial analysis and environmental sampling. Environmental Monitoring and Assessment, v. v. 177, p. 233–249, 2011.
ECCC. Ecological Risk Assessment Guidance. Federal Contaminated Sites Action Plan (FCSAP).ENVIRONMENTAL AND CLIMATE CHANGE CANADA. Canadian Minister of the Environment, Government of Canada., 2012.
EKINO, S.; SUSA, M.; NINOMIYA, T.; IMAMURA, K.; KITAMURA, T. Minamata disease revisited: an update on the acute and chronic manifestations of methyl mercury poisoning. Journal of the Neurological Sciences, v. 262, n. 1–2, p. 131–144, 2007.
ETO, K. Minamata disease. Neuropathology, v. 20, n. 1, p. S14–S19, 2000.
GENSBURG, L. J.; PANTEA, C.; KIELB, C.; FITZGERALD, E.; STARK, A.; KIM, N. Cancer incidence among former Love Canal residents. Environmental Health Perspectives, 2009. Disponível em: <https://doi.org/10.1289/ehp.0800153>.
GUIMARÃES, R. N.; MOREIRA, V. R.; CRUZ, J. R. A.; SALIBA, A. P. M.; AMARAL, M. C. S. History of tailings dam failure: Impacts on access to safe water and influence on the legislative framework. Science of The Total Environment, v. 852, p. 158536, 2022.
HORNE, Y. O. V.; CARROLL, S. R.; CHIEF, K.; LOTHROP, N. Z.; RICHARDS, J. R.; BEGAY, M.-G.; CHARLEY, P. H.; INGRAM, J. C.; BEAMER, P. I. Using environmental health dialogue in a Diné-centered approach for individualized results reporting in an environmental exposure study following the Gold King Mine Spill. Environmental Research, v. 231, p. 116196, 2023.
KIELB, C.; FITZGERALD, E.; STARK, A.; GENSBURG, L.; OTHERS. Serum concentrations of organochlorines and dioxin-like compounds among former Love Canal residents. Environmental Research, 2010. Disponível em: <https://doi.org/10.1016/j.envres.2009.11.004>.
KOBAYASHI, H.; GARNIER, J.; MULHOLLAND, D. S.; QUANTIN, C.; HAURINE, F.; TONHA, M.; JOKO, C.; OLIVETTI, D.; FREYDIER, R.; SEYLER, P.; MARTINEZ, J.-M.; ROIG, H. L. Exploring a new approach for assessing the fate and behavior of the tailings released by the Brumadinho dam collapse (Minas Gerais, Brazil). Journal of Hazardous Materials, v. 448, p. 130828, 2023.
LEE, J.-S.; CHON, H.-T.; KIM, K.-W. Bioavailability and risk assessment of heavy metals in soil: a review. Environmental Geochemistry and Health, v. v. 32, p. 1–12, 2010.
MAXIMIANO, A. M. S.; CORSINI, M. J. Projeto Detalhado de Avaliação de Risco a Saúde Humana – Saúde Pública. Rompimento das Barragens da Mina Córrego do Feijão em Brumadinho-MG. São Paulo – SP: Grupo EPA – Engenharia de Proteção Ambienta, 2025a. v. Volume I
MAXIMIANO, A. M. S.; CORSINI, M. J. Projeto Detalhado para o Plano de Intervenção Integrado (Saúde Pública & Meio Ambiente). Rompimento das Barragens da Mina Córrego do Feijão em Brumadinho-MG. São Paulo – SP: Grupo EPA – Engenharia de Proteção Ambiental, 2025b. v. Volume I
MILANEZ, B.; ALI, S. H.; OLIVEIRA, J. A. P. de. Mapping industrial disaster recovery: Lessons from mining dam failures in Brazil. The Extractive Industries and Society, v. 8, n. 2, p. 100900, 2021.
MINISTÉRIO DA SAÚDE. Diretrizes para Elaboração de Estudo de Avaliação de Risco à Saúde Humana por Exposição a Contaminantes QuímicosGoverno Federal do BRASIL, 2010.
PANIAGUA-LÓPEZ, M.; VELA-CANO, M.; CORREA-GALEOTE, D.; MARTÍN-PEINADO, F.; GARZÓN, F. J. M.; POZO, C.; GONZÁLEZ-LÓPEZ, J.; ARAGÓN, M. S. Soil remediation approach and bacterial community structure in a long-term contaminated soil by a mining spill (Aznalcóllar, Spain). Science of The Total Environment, v. 777, p. 145128, 2021.
PRITCHARD, M.; GOLDFARB, T. Love Canal2000. Disponível em: <https://doi.org/10.18130/sjx1-2z73>.
RUCKART, P. Z.; ETTINGER, A. S.; ATTISHA, M. H.; JONES, N.; DAVIS, S. I.; BREYSSE, P. N. The Flint Water Crisis: A Coordinated Public Health Emergency Response and Recovery Initiative. J Public Health Manag Pract, p. S84–S90, 2019.
TSUDA, T.; YORIFUJI, T.; TAKAO, S.; MIYAI, M.; BABAZONO, A. Minamata disease: catastrophic poisoning due to methylmercury. Journal of Epidemiology and Community Health, v. 63, n. 1, p. 1–2, 2009.
USEPA. Risk Assessment Guidance for Superfund (RAGS): Part A – Human Health Evaluation Manual (EPA/540/1-89/002)United State Environmental Protection Agency, 1989. Disponível em: <https://www.epa.gov/sites/default/files/2015-09/documents/rags_a.pdf>. Acesso em: 5 jul. 2024.
USEPA. Ecological Risk Assessment Guidance for Superfund: Process for Designing and Conducting Ecological Risk Assessments – Interim FinalUnited State Environmental Protection Agency, 1997.
ZULFA, K. I.; WALKER, J. F.; YORE, R. Factors affecting household evacuation decision making in response to disaster: Case study from the 2021 South Kalimantan floods, Indonesia. International Journal of Disaster Risk Reduction, v. 113, p. 104864, 2024.
[1] Pessoas, empresas ou instituições governamentais interessadas nos resultados do gerenciamento integrado de áreas contaminadas.




